砍伐、迁移城市树木审批办事指南
澳洲幸运5(中国)开奖记录查询站 城市综合管理局 2016-12-31发布 2016-12-31实施
![]()
一、受理范围
1.符合申请条件的公民、法人或其他组织。
2.1)因公益性市政建设确需砍伐、迁移城市树木的。
2)有当地居民的意见和绿化专家评审论证结论。
3)工程由有城市园林绿化资质的单位实施。
4)对影响交通、管线、房屋和人身安全的树木进行迁移、砍伐的。
二、设立依据
1. 《城市绿化条例》第二十条、第二十一条、第二十二条。
2. 《广东省城市绿化条例》第二十五条、第二十七条。
3. 《广东省人民政府2012年行政审批制度改革事项目录(第二批)》 全文条款。
三、实施机关
本行政许可办理机关为澳洲幸运5(中国)开奖记录查询站 城市综合管理局,分为三级,分别为地市级、区(县)级、镇级。
1.权责划分(市):
1.200株以下的由江门市林业和园林局进行审批。 2.200株以上的由江门市林业和园林局进行事项审核,报送市政府审批。
2.权责划分(县):
区城管局负责澳洲幸运5(中国)开奖记录查询站 管辖范围内的200株以下砍伐、迁移城市树木许可证核发事项的业务指导;负责会城主城区范围内200株以下迁移、砍伐城市树木许可证核发事项的审批。
3.权责划分(镇):
各镇(街道)负责各自行政管辖范围内的200株以下迁移、砍伐城市树木许可证核发事项的审批。
四、许可条件
1.有
1)因公益性市政建设确需砍伐、迁移城市树木的。
2)有当地居民的意见和绿化专家评审论证结论。
3)工程由有城市园林绿化资质的单位实施。
4)对影响交通、管线、房屋和人身安全的树木进行迁移、砍伐的。
2.有
1)资料不齐全或不满足批准条件和程序。
五、申请材料
纸质申请材料采用A4纸,手写材料应当字迹工整、清晰,复印件申请人均应签名、复印清晰、大小与原件相符。
六、办理时限
受理时限:2工作日。两个工作日内
法定办理时限:20工作日。《行政许可法》规定“第四十二条 除可以当场作出行政许可决定的外,行政机关应当自受理行政许可申请之日起二十日内作出行政许可决定。二十日内不能作出决定的,经本行政机关负责人批准,可以延长十日,并应当将延长期限的理由告知申请人。但是,法律、法规另有规定的,依照其规定。依照本法第二十六条的规定,行政许可采取统一办理或者联合办理、集中办理的,办理的时间不得超过四十五日;四十五日内不能办结的,经本级人民政府负责人批准,可以延长十五日,并应当将延长期限的理由告知申请人。”
承诺办理时限:20工作日。自受理之日起20个工作日内办结。
考评时限(包括整改时间):8工作日。自受理之日起20个工作日内
七、许可收费
不收费
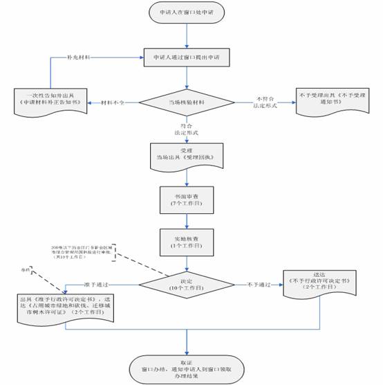
八、许可流程
窗口办理流程:
1)申请。申请人向区行政服务中心窗口提出申请,提交申请材料。
2)受理。接件受理人员核验申请材料,当场作出受理决定。申请人符合申请资格,并材料齐全、格式规范、符合法定形式的,予以受理,出具《受理回执》;申请人不符合申请资格或材料不齐全、不符合法定形式的,接件受理人员不予受理,2个工作日内出具《不予受理通知书》。 申请人材料不符合要求但可以当场更正的,退回当场更正后予以受理。
3)审查。受理后,审查人员对材料进行审查,组织实地核查,按有关程序办理给予审批。符合审批条件的,予以通过,出具《准予行政许可决定书》,签发《占用城市绿地和砍伐、迁移城市树木许可证》;不予通过的,出具《不予行政许可决定书》。
4)领取结果。申请人按约定的方式到窗口领取办理结果。
本行政许可的窗口办理流程见图1
网上办理流程:
1)申请。申请人登录广东省网上办事大厅江门市澳洲幸运5 分厅),注册帐号并登入【个人中心】,提出申请,上传电子材料。
2)受理。接收受理人员对材料进行审核,在2个工作日之内提出审核意见,作出受理决定。申请人符合申请资格,且材料齐全、格式规范、符合法定形式的,予以受理,出具电子版《受理回执》;申请人不符合申请资格或材料不齐全的,2个工作日内向申请人出具《申请材料补正告知书》,载明材料补正要求。不符合法定形式的,接件受理人员不予受理,2个工作日内出具《不予受理通知书》。
3)审查。受理后,审查人员对材料进行审查,组织实地核查,按有关程序办理给予审批。符合审批条件的,予以通过,出具《准予行政许可决定书》,签发《占用城市绿地和砍伐、迁移城市树木许可证》;不予通过的,出具《不予行政许可决定书》。
4)领取结果。申请人按约定的方式到窗口领取办理结果。
本行政许可的网上办理流程见图2
九、窗口办理地址
窗口名称::澳洲幸运5(中国)开奖记录查询站 行政服务中心城管局窗口
窗口地址:澳洲幸运5(中国)开奖记录查询站 行政服务中心(振兴二路73号)
窗口电话:0750-6297408
十、咨询、投诉、行政复议或行政诉讼
1.申请人可通过电话、窗口等方式进行咨询和许可进程查询。可电话查询(0750-6297408)或窗口查询。
2.申请人可通过电话、窗口等方式进行投诉。可电话投诉(0750-6780999)或窗口投诉。
3.申请人对本行政许可事项的办理结果有异议的,可依法申请行政复议或提起行政诉讼。行政复议:部门名称:澳洲幸运5(中国)开奖记录查询站 法制局;地址:澳洲幸运5(中国)开奖记录查询站 同庆路1号10楼;电话:0750-6390655;网址:无。
行政诉讼:部门名称:江门市江海区人民法院;地址:江门市农林西路112号;电话:0750-3518253;

图1 砍伐、迁移城市树木审批窗口办理流程

图2 砍伐、迁移城市树木审批网上办理流程